View Procedure
| Procedure Name | Procedure for issuing permits for the production, imitation, and import of special devices |
| Description |
Required Documents
|
No.
|
Type of information
|
Note
|
|
1
|
Application for a Special Permit; Period for production, imitation, import and operation of special tools
|
Documents necessary for the application
|
|
2
|
Notarized and Original Copy of the State registration certificate of legal entity
|
| 3 |
If a citizen, a copy of his / her ID card and proof of residence |
|
4
|
location, equipment and photographs of the place of operation in case of production or imitation of special tools
|
|
5
|
Introduction of special-purpose buildings and equipment that meet the safety requirements for the production and simulation of special tools, and premises and equipment for testing of manufactured special tools.
|
|
6
|
Introduction of working personnel
|
|
7
|
Inquiry on whether the founder or employee of the legal entity has served a sentence.
|
Process Steps
|
Step1
|
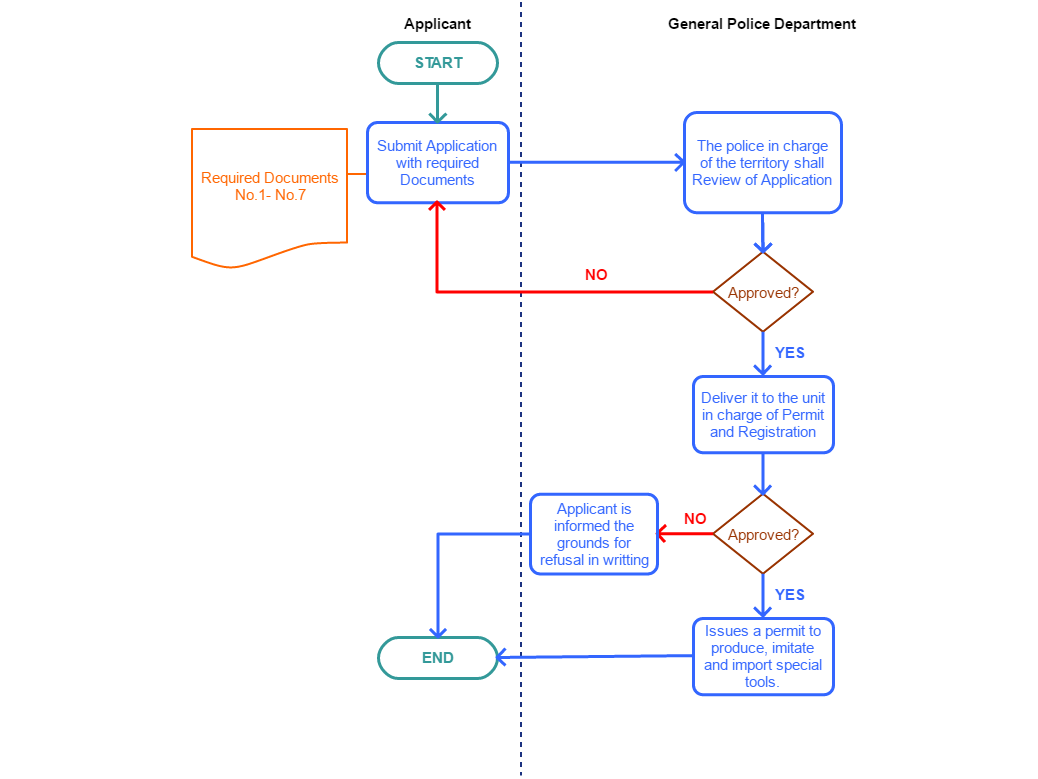
The Applicant submit their requests for production, imitation and import of special tools from abroad to the unit in charge of permits and registration under the central police in the capital city with the required documents
|
|
Step2
|
The police in charge of the territory shall study the request submitted by the applicant and deliver it to the unit in charge of Permit and Registration within 3 working days.
|
|
Step3
|
The unit in charge of permits and registration shall study whether to issue a permit within 7 days after receiving the materials submitted by the applicant.
|
| Step4 |
If the requirements are met, issues a permit to produce, imitate and import special tools.
If the applicant is refused permission due to non-compliance with the requirements for submission of materials, he / she shall be informed the grounds for refusal in writting.
|

|
| Category | Import |
The following form/s are used in this procedure
This procedure applies to the following measures