View Procedure
| Procedure Name | Customs clearance procedure for entry of goods of diplomatic missions and other similar organizations across the customs border |
| Description |
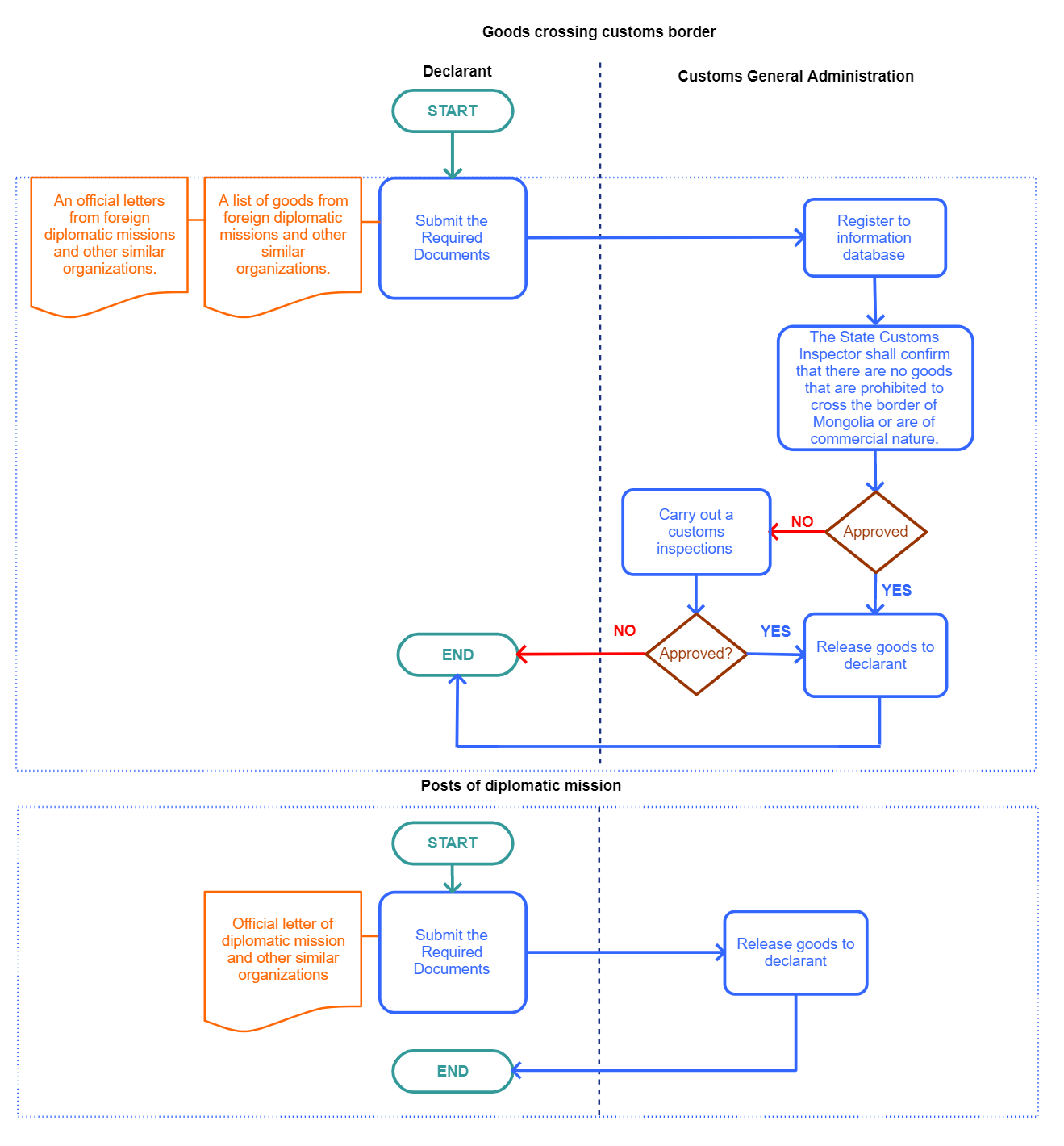
Required Documents
|
No.
|
Type of information
|
Note |
|
1
|
An official letters from foreign diplomatic missions and other similar organizations.
|
Documents necessary for declaration
|
| 2 |
A list of goods from foreign diplomatic missions and other similar organizations. Which should include;
- The name of the goods,
- Quantity
- Unit of measurement
- Total price
- Date of crossing the state border.
|
Process Steps
|
Step1
|
The declarant submits all necessary documents to Customs of Mongolia
|
|
Step2
|
The Customs reviews all documents submitted.
|
|
Step3
|
The State Customs Inspector shall inquire and confirm from the officials whether there are goods that are prohibited to cross the border of Mongolia or are of commercial nature.
Customs inspections shall not be carried out unless there are sufficient grounds to believe that the goods or/and the diplomats family members are prohibited from entering Mongolia and that there are goods of commercial nature.
|
|
Step4
|
Goods shall be registered in the registration book and the database with the form approved by the senior state customs inspector in charge of customs clearance.
|
|
Step5
|
Approve to release goods from customs control zone
|
Diplomatic post crossing customs border
|
Step1
|
Send official letter of diplomatic mission and other similar organization
|
|
|
Step2
|
Release goods based on the letter
|
|
|
NOTE:
1. The names of the diplomatic missions shall be submitted to the General Customs Administration by the State Diplomatic Ceremony Department of the Ministry of Foreign Affairs of Mongolia.
2.The following goods shall be included in the goods of a mission enjoying diplomatic privileges and immunities crossing the customs border:
- Goods for official use of foreign diplomatic missions and other similar organizations;
- Personal belongings required for migration of the head of a foreign diplomatic mission, diplomatic staff and their family members to the country of residence;
- Service and technical staff of foreign diplomatic missions and their family members, if they are not citizens of Mongolia and are not permanent residents of Mongolia, personal belongings required for migration to the country of residence;
- From the diplomatic post.
3. Goods specified in above shall not be subject to non-tariff restrictions other than those prohibited.
4. No fees or taxes shall be levied on the goods specified, except for the fees for storage in the customs warehouse and for customs clearance by order-auction.
5. Private motor vehicles imported by the said official shall be exempted from customs and other taxes once during their term of office. A person who buy or transfers goods above mentioned goods excempted from tax shall declare to the customs authority in accordance with the customs legislation and pay customs and other taxes and fees.
|

|
| Category | Import |
The following form/s are used in this procedure
This procedure applies to the following measures
| Name | Measure Type | Agency | Description | Comments | Legal Document | Validity To | Measure Class |
| Customs clearance procedure for entry of goods of diplomatic missions and other similar organizations across the customs border | General | | Goods for official use of diplomatic missions and other similar organizations operating in Mongolia, personal luggage and luggage of their employees shall be subject to the customs legislation of Mongolia, international treaties of Mongolia.- The "Representative Office for Diplomatic Privileges and Immunities" includes the following organizations:
Diplomatic missions and consulates of foreign countries residing in Mongolia;
Trade representative office representing the Government;
Permanent Representative Office of the United Nations and its specialized international organizations.
Permanent Representative Office of an international organization with an agreement with the Government of Mongolia / International Federation of Red Cross and Red Crescent Societies, International Monetary Fund, World Bank, Asian Development Bank and European Bank for Reconstruction and Development
| This measure applies to one of the customs clearance regimes. Therefore, this measure may apply to all commodities classified under the Harmonized Commodity Identification and Coding System. Thus it has not been linked with any commodities. | Approval procedure for entry of goods of diplomatic missions and other similar organizations across the customs border | 31-12-9999 | Good |
93