View Procedure

Procedure NameGeneral procedure for customs control of goods and means of transport exporting across the customs border
Description

Category

Customs clearance

Responsible Agency       

Name: Customs General Administration

Address: Customs General Administration Building,

Ikh Toiruu 81/1, Sukhbaatar District,

Ulaanbaatar-14193, Mongolia

E-mail: info@customs.gov.mn 

Web: https://www.customs.gov.mn/

Phone: (+976) 11 350049

Fax: (+976) 11 350048

Legal base of the Procedure                                                                                                                                                  

Order No. A/275 of the Chairman of the Customs General Administration

Fee

 Customs clearance - 7,000 MNT

Required Documents

No.

Type of information

Note

1.

Declarant has to submit all necessary documents reflected in chosen customs clearance regime

Documents necessary for declaration

Process Steps

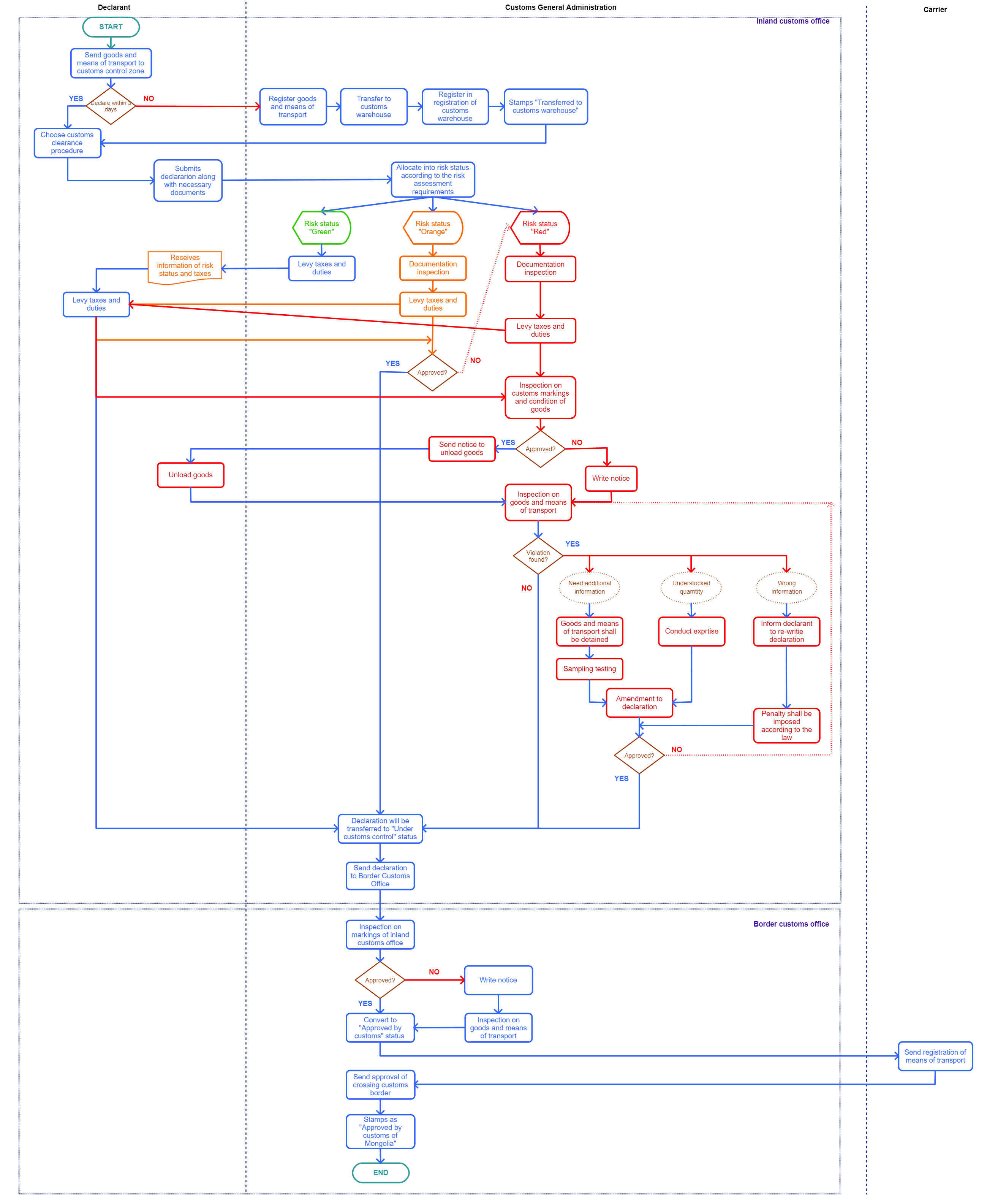
Step1

Goods and means of transport enter to the customs control zone. The manifesto shall be used for taking goods and means of transport under customs control before declaring them at the Customs

Step2

Declarant chooses customs clearance regime

Step3

Declarant submits declaration and other necessary documents of chosen regime

Step4

The State Customs Inspector in charge of customs documentation shall examine the Customs declaration and accompanying documents

Step5

Based on the criteria previously included in the risk management program, the control status of goods and means of transport crossing the Customs border shall be expressed in red, orange and green

Step6

The declarant shall be informed about the customs control status specified above step

Step7

For payment of Customs and other taxes on goods with a Customs declaration selected in the green status, the Customs shall agree and the declaration shall enter into force

Step8

For payment of Customs and other taxes on the goods with the declared customs declaration in Orange status, the Customs shall agree and the declaration shall enter into force after completion of customs control on documents submitted

Step9

When Red statues was chosen by the risk assessment, inspection on documents shall be conducted and declarant shall pay customs and other taxes based on notice of calculation of taxes and duties

Step10

The official in charge of violation shall submit the information on the Customs violation related to the selected goods and means of transport under Customs control to the senior state customs inspector

Step11

Before the commencement of the inspection on goods and means of transport, the state customs inspector conducts inspection on customs markings placed on the goods and means of transport, and general condition of the warehouse in the presence of the representative of the transport organization

Step12

Before inspecting the goods, the declarant shall be notified to create conditions for customs inspection and unload the cargo

Step13

The goods shall be checked in detail for compliance with the Customs declaration, including the type, brand, classification, purpose, weight and quantity, standard and level of processing of the goods

Step14

Goods and means of transport shall be detained if it is necessary for the Customs laboratory and professional organization to issue an opinion, analyze, obtain information and inquiries from professional organizations

Step15

In case the goods are found to be understaffed, underweight, cracked or damaged by the Customs inspection, the MNCCI shall obtain a certificate on the quantity and quality of exported and imported goods and enter the specified quantity in cell F of the declaration

Step16

In case the actual quantity exceeded/undercounted comparing to declared quantity during the inspection, the Chief State Customs Inspector shall be notified and the quantity to be specified in cell F of the declaration shall be entered as follows

Step17

In case of no violation was found during inspection, the chief state customs inspector in charge of customs control clicks “Approved” button and declaration shall be transferred to “Under customs control” status

Step18

Inland customs office sends declaration to customs office of final clearance electronically

Step19

The state customs inspector conducting inspection of goods and means of transport shall, together with the carrier, verify the markings of the inland customs office and register the accompanying documents of the goods and means of transport 

Step20

In case of damage to the customs mark, a note shall be made in the presence of the representative of the transport organization and an act (commercial act) of the transport organization shall be attached

Step21

In case of damage to the Customs marking of goods or means of transport or in other cases deemed necessary, the Border Customs shall conduct a customs inspection of goods and means of transport

Step22

The Chief State Customs Inspector shall perform the “Approve” click in the Customs automated system clearance program and enter the declaration in the “Approved by customs” status

Step23

Carrier shall send the vehicle registration to the Customs electronically based on the Customs declaration

Step24

Permit to export goods and means of transport across the Customs border

Step25

The State Customs Inspector shall stamp the check mark “Approved by Customs of Mongolia” on the road paper

NOTE:

  1. If customs clearance has not been performed within 3 days, it shall be transferred to the temporary Customs warehouse
  2. In case of declaration of goods and means of transport to be exported across the Customs frontier, Customs clearance shall be performed by the Border Customs in accordance with Articles 6.1-6.8 and 6.17-6.22 of this Regulation

CategoryExport

The following form/s are used in this procedure
TitleDescriptionCreated DateUpdated DateIssued By
Declarant uses customs clearance declaration for declaring goods to customs of Mongolia13-08-202013-08-2020 This is Dowload File
This procedure applies to the following measures
NameMeasure TypeAgencyDescriptionCommentsLegal DocumentValidity ToMeasure Class
General procedure for customs control of goods and means of transport exporting across the customs borderPermit Requirement The purpose of this procedure is to establish the order of Customs control, Customs clearance and inspection of goods and means of transport exporting through customs border. This procedure describes actions of implementing inspection to means of transport and goods transporting by railway, highway and airway, and its customs clearance.This measure may apply to all commodities classified under the Harmonized Commodity Identification and Coding System. Therefore, this measure is not linked to any commodities.General procedure for customs control of goods and means of transport crossing the customs border09-09-9999Good