View Procedure
| Procedure Name | Customs clearance procedure for refusal to accept goods |
| Description |
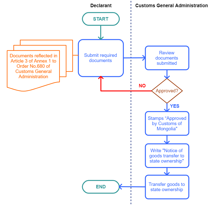
Required Documents
|
No.
|
Type of information
|
Note |
|
1
|
Written request of the consignee to refuse to accept the goods |
Documents necessary for declaration reflected in Article 3 of Annex 1 of Order No.680 of Customs General Administration
|
| 2 |
Conclusion of the relevant organization that the goods to be placed in the procedure meet the hygiene and quality requirements
|
| 3 |
Trade documents
Ex: Invoices, Packing Lists, Technical Documents
|
| 4 |
Transport documents
|
| 5 |
Other required documents
|
Process Steps
|
Step1
|
The declarant submits all necessary documents to Customs of Mongolia via e-mail, fax or through the customs information network
|
|
|
Step2
|
The Customs reviews all documents submitted. If necessary, customs may asks for more related documents or Information
|
|
| Step3 |
Customs inspector stamps “Mongolian Customs Approved” on the declaration of goods |
|
| Step5 |
Goods are placed under the refusal procedure to state ownership |
|
|
NOTE:
1. Goods prohibited from entering Mongolia shall not be placed under the regime
2. Goods to be placed under the procedure shall meet the requirements set forth in Article 203.1 of the Customs Law
3. Goods to be placed in the refusal procedure shall be able to cover their expenses after their sale.
4. According to Article 204 of the Customs Law, customs and other taxes shall not be imposed on goods placed under the procedure.
|

|
| Category | Import |
The following form/s are used in this procedure
This procedure applies to the following measures
| Name | Measure Type | Agency | Description | Comments | Legal Document | Validity To | Measure Class |
| Customs clearance procedure for refusal to accept goods | General | | According to the Article 202-207 of the Customs Law, goods refused to receive shall be declared under this customs clearance procedure approved by Annex 1 to the Order No. 680 of 2008 of the Chairman of the Customs General Administration. The goods placed under the procedure shall be transferred to the state ownership by writing “Transfer sheet to the state revenue” | This measure applies to one of the customs clearance regime. Therefore, may apply to large number of commodities classified under the Harmonized Commodity Identification and Coding System. Thus it has not been linked with any commodities. Thus it has not been linked with any commodities. | Customs clearance procedure for refusal to receive goods, goods destruction and goods of international transportation service | 31-12-9999 | Good |
77