View Procedure
| Procedure Name | Customs Clearance Procedure for the Permanent Export of Goods | ||||||||||||||||||||||||||||||||||||||||||||||
|---|---|---|---|---|---|---|---|---|---|---|---|---|---|---|---|---|---|---|---|---|---|---|---|---|---|---|---|---|---|---|---|---|---|---|---|---|---|---|---|---|---|---|---|---|---|---|---|
| Description |
Required Documents
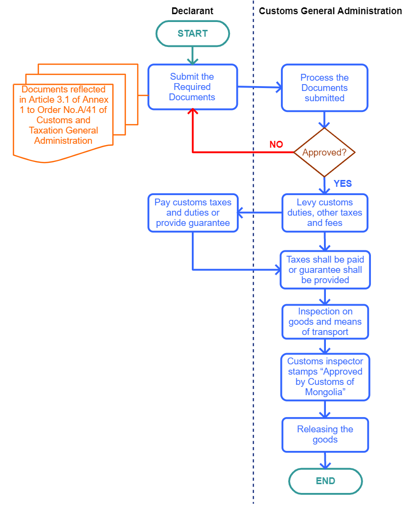
Process Steps
NOTE: 1. If the goods placed under the procedure are detained or confiscated due to a customs violation, the procedure shall be terminated.
| ||||||||||||||||||||||||||||||||||||||||||||||
| Category | Export |
| Title | Description | Created Date | Updated Date | Issued By | ![]() |
|---|---|---|---|---|---|
| Customs clearance declaration | Declarant uses customs clearance declaration for declaring goods to customs of Mongolia | 13-08-2020 | 13-08-2020 | ||
| Certificate of origin Form A | Certificate of origin Form A is only for purposes of tax exemption by developed countries | 13-08-2020 | 13-08-2020 | ||
| Certificate of origin Form B | This form is for purpose of representing goods origin without any tax exemption | 13-08-2020 | 13-08-2020 | ||
| Certificate of origin Form E | This certificate is intended to use only under Japan-Mongolian agreement | 13-08-2020 | 13-08-2020 | ||
| Certificate of origin Forma D | This form applies to goods not originated from Mongolia | 13-08-2020 | 13-08-2020 | ||
| Invoice and packing list in English | Invoice and packing list are one of key forms for customs clearance | 13-08-2020 | 30-11-2020 |
| Name | Measure Type | Agency | Description | Comments | Legal Document | Validity To | Measure Class |
|---|---|---|---|---|---|---|---|
| Customs Clearance Procedure for the Permanent Export of Goods | General | Goods specified in Article 116 of the Customs Law shall be declared to the Customs of Mongolia according to this customs clearance procedure approved by Annex 1 of the Order A / 41 of Head of the General Department of Customs and Taxation 2016 | This measure applies to one of the customs clearance regimes. Therefore, this measure may apply to all commodities under the HS code system. Thus it has not been linked with any commodities. | Customs Clearance Procedures for Export of Goods | 31-12-9999 | Good |

