View Procedure
| Procedure Name | Customs clearance procedure for domestic transit of goods | |||||||||||||||||||||||||||||
|---|---|---|---|---|---|---|---|---|---|---|---|---|---|---|---|---|---|---|---|---|---|---|---|---|---|---|---|---|---|---|
| Description |
Required Documents
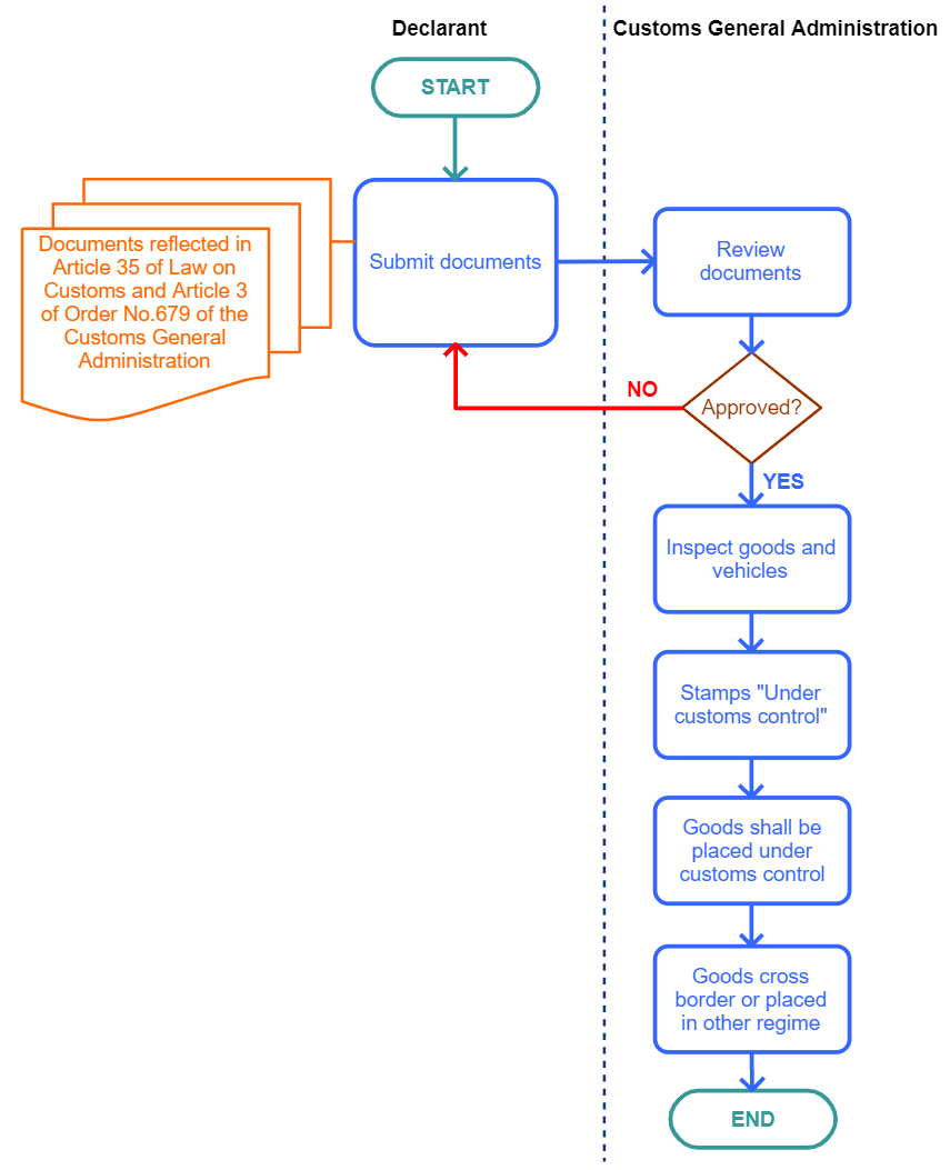
Process Steps
NOTE: 1. Goods to be placed under the domestic transit procedure shall be transported by a carrier business entity or organization accredited by the central customs authority. 2. A carrier business entity or organization accredited by the central customs authority shall transport goods through the customs territory within the time period set by the customs authority. 3. A carrier business entity or organization shall fulfill the obligations specified in Article 38 of the Customs Law. 4. Goods to be placed in the domestic transit mode shall meet the following requirements:
5. No customs or other taxes shall be levied on the transit of goods. 6. Transit of goods requiring special conditions of transportation and storage, such as explosives, hazardous and especially toxic chemicals, shall require the permission of the relevant authority. 7. If necessary, the customs authority shall obtain a guarantee to pay customs and other taxes from the carrier business entity or organization in accordance with the Customs Tariff and Customs Tax Law.
| |||||||||||||||||||||||||||||
| Category | Import/Export |
| Title | Description | Created Date | Updated Date | Issued By | ![]() |
|---|---|---|---|---|---|
| No results found. | |||||
| Name | Measure Type | Agency | Description | Comments | Legal Document | Validity To | Measure Class |
|---|---|---|---|---|---|---|---|
| Customs clearance regime of domestic transit of goods | Permit Requirement | Goods to be transported from one to other customs offices for their control shall be placed under this regime. First clearance customs office shall stamp the check mark “Under customs control” on the cargo manifest and send it to other customs offices. | This customs clearance regime is approved by Annex 2 to Resolution #679 of the Chairman of the Customs General Administration of 2008 based on Article 79.7 of Law on Customs. Note: - Goods to be declared under this regime should be goods transporting from one to other customs offices. - Customs clearance codes are 842-845 available on the resolution. - Customs will not levy customs tariffs and duties. - Carrier of the goods should be accredited by the customs of Mongolia. | Procedure for implementation of customs clearance procedure for transit of goods between countries | 09-09-9999 | Good |

